大家好,我是机智的筑宅君~
又到了我们分享资源的时刻!
今天,我们给大家分享的木饰面+石材工艺类资料!
这份极致君精选整理的:
《木饰面+石材分类工艺节点解析》
这次带你彻底搞清楚木饰面+石材,本资料包括了对
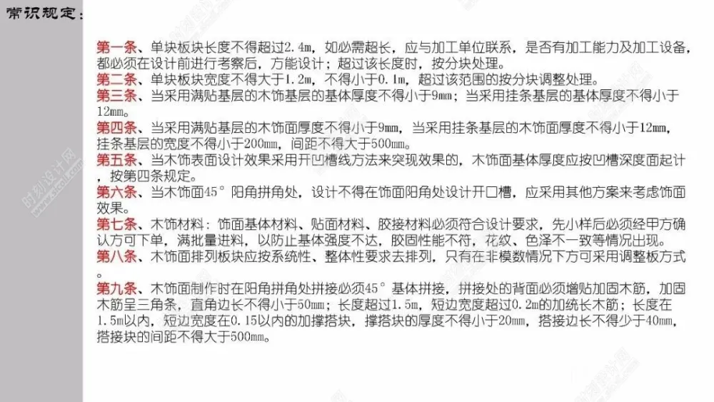
木石节点工艺·质量通病解析,
木饰面+石材,详细的工艺节点分析,
还有现场制作施工圖片的拍摄照片
能够有效的帮助大家理解木石工艺,以下送上!

《木石节点工艺·质量通病解析》
丨MP4+CAD+PDF+JPG格式 | 共计:327M丨
本案例包含:
木饰面.石材工艺视频丨解析PPT丨SU模型
资料目录

木材工艺

木饰+石材节点库

石材工艺解析

石材SU节点




不错